当前位置: 首页>研究组>严军>新闻

严军研究组揭示调控昼夜节律稳定性的神经机制

发布时间:2023-05-11

  20230511Neuron》期刊在线发表了中国科学院脑科学与智能技术卓越创新中心(神经科学研究所)严军研究组题为《Cholecystokininneurons in mouse suprachiasmatic nucleus regulate the robustness of circadian clock》的研究论文。该研究通过在体钙信号记录、光遗传学、化学遗传学、单分子荧光原位杂交和节律行为学监测等研究技术,发现了哺乳动物的视交叉上核(Suprachiasmatic NucleusSCN)中胆囊收缩素(CholecystokininCCK)神经元对于调控昼夜节律的稳定性具有重要作用。该研究为理解哺乳动物昼夜节律的神经调控机制提供了重要线索。 

  昼夜节律是生物为适应地球24小时自转而进化出的内在计时机制,对于生物的生存、人类的健康和发展至关重要。昼夜节律既能被外界信号(如光照)所牵引,又能在不同的环境(如季节更替)下稳定工作,但其背后的神经机制仍不清楚。位于下丘脑最下方的视交叉上核(SCN)被认为是哺乳动物最核心的昼夜节律起搏器SCN通过接受外界信号的影响,产生自持的节律性振荡,调节机体的各项生理过程和行为以适应环境。小鼠的SCN中大约包含20000个细胞,其中的神经元主要通过神经递质众多神经肽段的信号传导相互作用,形成具有节律功能的复杂神经网络目前对SCN的研究主要集中在表达血管活性多肽Vasoactive intestinal polypeptide , VIP)和精氨酸加压素Arginine vasopressin , AVP)的这两类神经元中此前,严军研究组通过单细胞测序和透明化荧光成像技术发现SCN中存在另外一类表达CCK神经肽的神经元(https://doi.org/10.1038/s41593-020-0586-x)。但是CCK这一类神经元在昼夜节律中的具体功能并不清楚。 

    

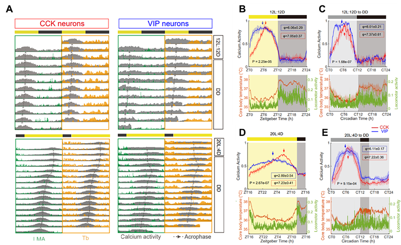
  图一:使用光纤记录系统在体记录SCN中CCK和VIP神经元昼夜节律的钙活动 

  A)不同光周期下CCK和VIP神经元的钙活动。(B-C)等长日照下的日均钙活动。(D-E)长日照下的日均钙活动。 

    

  针对这一科学问题,研究人员通过设计一系列实验探究CCK神经元调控昼夜节律的功能。通过在体光纤记录,研究人员发现在不同光周期下,SCNCCK神经元活动都会在小鼠夜间活动开始前的固定时间段达到峰值表明CCK神经元活动编码小鼠夜间活动启始在模拟夏季的长日照光周期和极昼的环境下,VIP神经元钙活动的节律振荡显著下降,而CCK神经元钙活动仍能保持稳定的振荡(图一)。通过损毁和抑制CCK神经元的功能,研究人员发现CCK神经元功能缺失会造成小鼠节律周期变,在长日照光周期和极昼的情况下,导致小鼠转轮行为节律的稳定性显著降低(图二)。 

    

  图二:损毁CCK神经元小鼠的转轮节律行为 

  A)不同光周期下损毁CCK神经元小鼠的转轮节律行为。(B)损毁CCK神经元导致小鼠节律周期缩短。(C)长日照下,损毁CCK神经元导致小鼠节律活动的始动点提前和结束点滞后。 

    

  进一步研究发现,短时间的光脉冲能瞬时激活VIP神经元的活动,却无法瞬时激活CCK神经元的活动,说明CCK神经元对外界光照不明感。然而,光遗传在体激活CCK神经元能够导致小鼠行为节律的相位前移,而激活VIP神经元能够诱导相位后移,说明SCN中的CCK神经元具有与VIP神经元不同的节律调控功能。在长日照光周期和极昼的情况下,VIP神经元诱导小鼠行为节律相位后移的能力会显著减弱,但是CCK神经元仍然可以诱导相位前移。并且,利用光遗传在体激活CCK神经元可以显著地减弱光脉冲过程中由VIP神经元介导的相位后移作用。通过光遗传结合原位杂交的实验,研究人员揭示了VIP与CCK神经元形成的负反馈神经环路以及它们的季节可塑性。 

    

  图三:抑制CCK神经元加快小鼠调节时差的速度 

  A)倒时差行为范式中CCK和VIP神经元的钙活动。(B-C)化学遗传在体抑制CCK神经元加快小鼠调节时差的速度。 

    

  最后,研究人员通过在体光纤记录进一步发现在小鼠中模拟倒时差的行为范式中,CCK神经元钙活动比VIP神经元钙活动的相位移动速度显著滞后,却与动物行为节律的相位移动速度一致,说明CCK神经元是引起时差反应的重要因素。利用化学遗传在体抑制或特异性凋亡CCK神经元能够加快小鼠调节时差的速度,帮助小鼠更快地从时差反应中恢复(图三)。 

    

  图四:不同光周期下SCN中三类神经元相互作用模式图 

    

  该工作是严军研究组基于此前发表的小鼠SCN单细胞重构工作的进一步功能研究进展。该研究利用多种研究技术和方法探究了SCN中CCK神经元调控昼夜节律的功能和神经机制,发现CCK神经元具有光拮抗性,可以与VIP神经元形成负反馈环路,抑制VIP神经元以此削弱光照对SCN的去同步化作用,从而稳定长日照下的节律行为(图四)。更重要的是,该研究发现相位滞后的CCK神经元是引起飞行时差反应的重要因素,因而抑制CCK神经元活动有助于倒时差,为人类飞行时差反应和倒班造成的健康问题提供了潜在的治疗策略。 

    

  该研究在中院脑智卓越中心严军研究员的指导下,由脑智卓越中心的谢路成博士、熊洋洋博士和马丹宜博士共同完成,并得到了严军研究组陈玖、施凯雯以及复旦大学附属中山医院神经外科杨乔乔博士的帮助。该工作获得科技部、基金委中科院、上海市等项目资助。 

    

附件下载: