

发布时间:2025-01-14
2025年1月8日,《Nature Aging》期刊在线发表了中国科学院脑科学与智能技术卓越创新中心(神经科学研究所)周海波研究组题为《Modulating mTOR-dependent astrocyte substate transitions to alleviate neurodegeneration》的研究论文。该研究通过多组学时间梯度测序发现,静息状态的星形胶质细胞在受到炎症刺激后会先表现为神经保护性状态,然后再转变为神经毒性状态,挑战了领域内关于星形胶质细胞状态转变的传统观点。进一步研究发现,星形胶质细胞的连续状态转变过程主要受mTOR信号通路调控。在阿尔茨海默病和帕金森病小鼠模型中,降低星形胶质细胞中mTOR的活性或者表达水平,可以降低活化的星形胶质细胞的神经毒性,并减轻相关神经退行性疾病的表型。
星形胶质细胞在神经系统中发挥着重要的支持和保护作用,但是在疾病条件下它们的功能会发生改变。在传统观点上,星形胶质细胞在不同的脑疾病条件下会转变为不同的活化状态。例如在脑缺血模型中,星形胶质细胞表现为神经保护性亚状态,有助于神经元的生存。而在神经炎症条件下,炎症性小胶质细胞能通过分泌IL-1α, TNF和C1q三种因子诱导星形胶质细胞激活为神经毒性亚状态,会促进神经元的死亡。但是这两种星形胶质细胞亚状态的鉴定是基于在特定时间点上的转录组特征分析得到的,因此不能确定这些亚状态代表的是反应性星形胶质细胞的最终状态还是中间过渡状态。
为了研究星形胶质细胞在神经炎症条件下的状态渐变过程,研究人员利用ITC(IL-1α + TNF + C1q)处理小鼠原代星形胶质细胞,并进行时间梯度上的转录组、蛋白组以及单细胞测序分析,发现星形胶质细胞并非直接从静息状态转变为神经毒性反应性状态,而是经历了一个神经保护性亚状态的过渡(图1),暗示了星形胶质细胞在受到外界刺激后,会先表现出保护神经元的功能,但随着时间延长,会最终转变为神经毒性状态,对神经元造成损伤。同时,研究人员发现mTOR信号通路在星形胶质细胞的状态转变过程中起着关键调控作用。通过进一步分析5XFAD小鼠模型,阿尔茨海默病(AD)患者,以及正常衰老的人的单细胞测序数据中的星形胶质细胞亚状态标记物的表达模式,研究人员发现在AD和正常衰老进程中,神经保护性亚状态星形胶质细胞的比例逐渐降低,而神经毒性亚状态的比例则增加。这一发现揭示了在AD和正常衰老过程中,星形胶质细胞的神经保护性和神经毒性亚状态的比例会发生失衡,可能导致神经炎症的持续存在和认知功能的衰退。

图1. 时间梯度上的转录组测序揭示星形胶质细胞受到炎症刺激后的状态转变过程。(a)ITC刺激不同时间下星形胶质细胞亚状态标记物的表达模式热图。(b)激活-去激活-再激活模式下星形胶质细胞亚状态标记物的表达模式热图。(c)星形胶质细胞在单细胞水平上的状态转变过程。
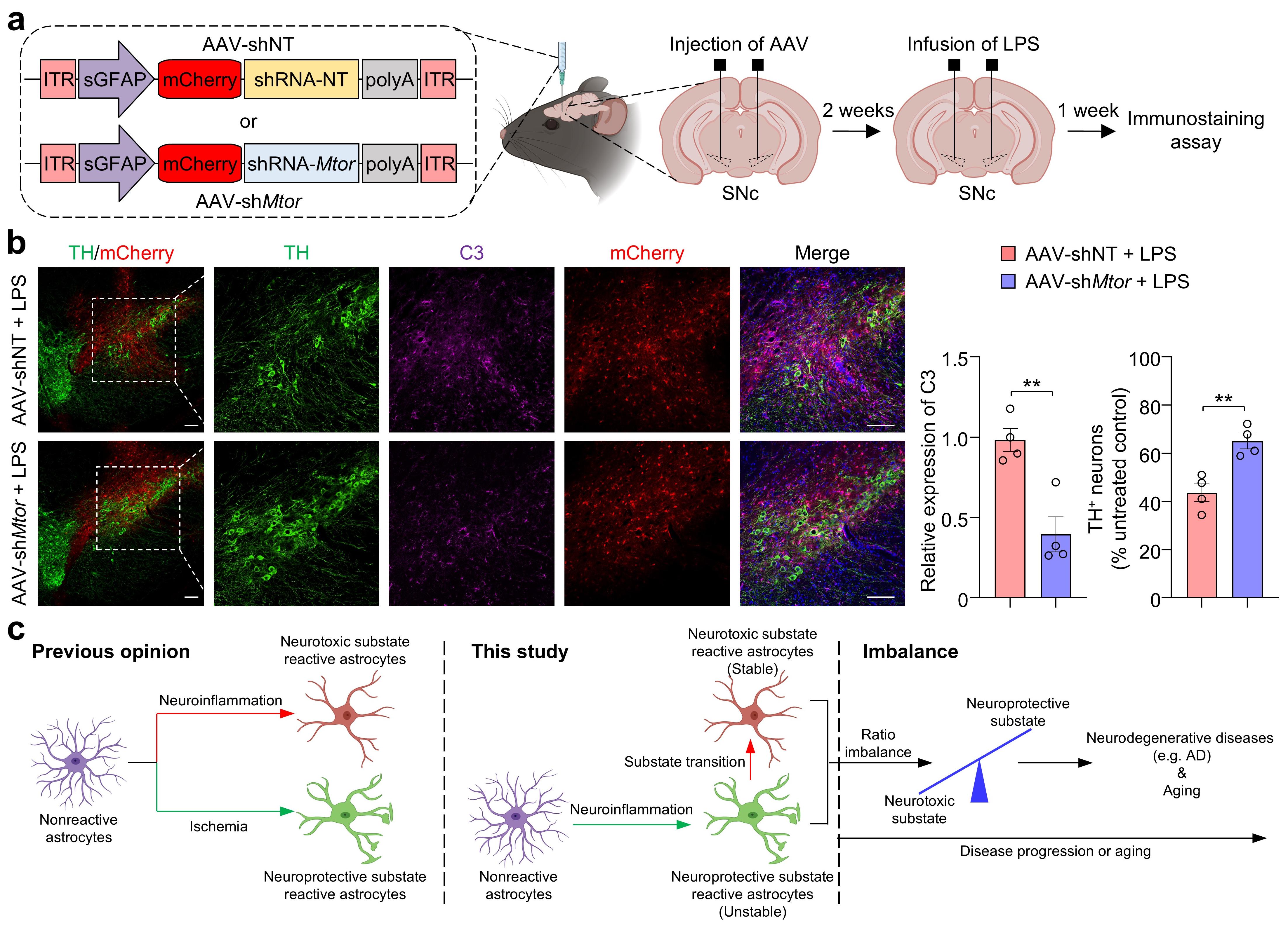
最后,研究人员在帕金森病(PD)样小鼠模型和5XFAD小鼠模型中测试了干预星形胶质细胞中mTOR的活性或表达水平对星形胶质细胞状态转变以及神经退行性疾病表型的影响。在LPS诱导的PD样小鼠模型中,雷帕霉素处理显著抑制了神经毒性亚状态星形胶质细胞的激活,并显著减少了多巴胺能神经元的死亡。此外,雷帕霉素还能够抑制5XFAD小鼠模型中海马的神经元退化,表明雷帕霉素在神经退行性疾病中的治疗潜力。为了进一步验证星形胶质细胞特异性抑制mTOR的效果,研究人员利用AAV全脑递送的shRNA系统特异性的降低星形胶质细胞中mTOR的表达水平。实验结果表明,在星形胶质细胞中特异性降低mTOR表达同样能够抑制神经毒性亚状态的激活,并减少多巴胺能神经元的死亡。这些结果表明,特异性抑制星形胶质细胞中的mTOR活性或表达,能够有效减轻神经退行性疾病进程中的神经元死亡(图2)。
总的来说,这项研究揭示了星形胶质细胞在神经炎症条件下的亚状态转变过程,为星形胶质细胞的异质性理论提供实验证据。同时表明,未来通过针对星形胶质细胞的状态转变的进行精准干预,可能会为治疗阿尔茨海默病、帕金森病等神经退行性疾病提供新的治疗方案。

图2. 特异性降低星形胶质细胞中的mTOR表达水平缓解小鼠帕金森病样症状。(a)AAV治疗的实验流程图。(b)特异性降低星形胶质细胞中的mTOR表达水平抑制神经毒性星形胶质细胞的激活和多巴胺能神经元的死亡。(c)反应性星形胶质细胞中状态转变假说。
中国科学院脑智卓越中心张连升博士、许争争博士、博士研究生贾芷蘅和博士研究生蔡世成为该论文共同第一作者。中国科学院脑智卓越中心周海波研究员和张连升博士为该论文共同通讯作者。中国科学院脑智卓越中心刘真研究员,柏涛博士,博士研究生吴强、陈永钰,助理实验师刘星宇,上海鲸奇生物科技有限公司胡新德博士,以及复旦大学华山医院朱剑虹教授、李天文博士和吴斌博士,为本研究提供了重要帮助。中国科学院脑智卓越中心光学成像平台、分子细胞技术平台和实验动物平台对本研究提供了技术支持。该研究得到科技部、中国科学院、上海市科委、上海类脑中心和神经科学国家重点实验室“揭榜挂帅”项目的资助。
附件下载: 