发布时间:2023-05-22
2023年5月22日,《Nature Neuroscience》期刊在线发表了中国科学院脑科学与智能技术卓越创新中心(神经科学研究所)严军研究组题为《Single neuron analysis of dendrites and axons reveals the network organization in mouse prefrontal cortex》的研究论文。该研究工作通过重构和分析小鼠前额叶皮层单神经元的树突和轴突完整形态,全面刻画了前额叶皮层投射神经元树突的多样性和形态类型、揭示了神经元树突形态与轴突投射的关系、进而重构了前额叶皮层投射神经元类型之间的联接网络。该研究工作为深入研究前额叶皮层的功能提供了重要线索,对神经元计算建模和启发人工智能也有重要意义。
树突和轴突是神经元整合和传输信息的基本结构。研究树突形态的多样性及其与轴突投射的关系对于理解神经元的信息处理模式有重要意义。皮层投射神经元的树突具有丰富的形态,是神经元分类的重要特征之一。前人主要通过脑片成像重构皮层神经元的树突形态,往往丢失了神经元的三维空间位置,重构的树突形态也不完整,难以全面刻画树突形态的多样性。另外,为了研究树突形态与轴突投射的关系,前人主要通过在下游靶区注射逆行示踪剂和脑片重构树突形态。然而,皮层神经元的投射靶区众多,利用逆行标记的手段需要基于先验知识获得靶区信息,无法获得完整的轴突投射信息。因此,系统地研究树突形态的多样性及其与轴突投射的关系需要绘制和分析单神经元完整的树突和轴突形态。此前,严军研究组与徐宁龙研究组、华中科技大学龚辉团队合作率先重构了小鼠前额叶皮层6357个单神经元全脑投射图谱 (Gao et al. Nature Neuroscience 2022)。但在单神经元水平,树突形态与轴突投射关系还不清楚。
为了研究这一问题,严军研究组在此前工作的基础上重构了1920个神经元的树突形态(图1),其中包括1515个典型锥体神经元树突和405个非典型锥体神经元树突。通过精细定量刻画树突的形态和聚类分析,研究人员发现了24种类型的典型锥体神经元树突以及多种非典型锥体神经元树突(图2)。
接着,研究人员进一步研究了神经元树突形态和轴突投射的关系,发现树突越复杂的神经元轴突投射也越广泛,并且由树突形态定义的神经元亚型与由轴突投射定义的神经元亚型之间有很强的对应关系,说明神经元在接收信号和传递信号的模式上具有一致性(图3A)。在前额叶皮层PL-ACA区域存在两类轴突投射不同的PT神经元(SCm投射和PCG投射),而它们的树突形态也存在显著差异。同时,通过逆行标记和膜片钳记录,研究人员发现这两类神经元在电生理性质上也存在着显著差异(图3B),说明树突形态和轴突投射的变化伴随着神经元在功能上的变化。
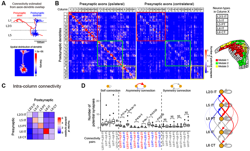
最后,利用树突和轴突的三维空间分布,研究人员建立了前额叶皮层不同神经元类型之间的联接网络,并分析了在同一个“皮层柱”内、同侧和对侧“皮层柱”之间和同侧不同“皮层柱”之间的网络联接性质。研究人员发现了一系列神经元类型特异的联接模式,揭示了不同神经元类型之间的不对称联接作为皮层浅层到深层的信息流动的结构基础(图4)。
该研究通过全面重构和分析小鼠前额叶皮层单神经元的树突和轴突形态,发现了一系列新的树突类型,通过树突-轴突联合分析,系统揭示了树突和轴突形态的关系,其中PT神经元的树突形态和轴突投射存在一致的变化,并伴随着电生理性质的相应变化。最后,研究人员利用树突和轴突的空间分布,建立和分析了前额叶皮层神经元类型之间的联接网络。这些研究结果为进一步研究前额叶皮层的功能、神经元计算建模、启发人工智能提供了重要线索和结构基础。
该研究工作在严军研究员的指导下,由高乐博士和刘桑博士研究生共同完成,王彦智博士研究生、吴启文博士、苟凌峰博士也做出了重要贡献。该研究工作得到了中国科学院脑科学与智能技术卓越创新中心徐宁龙、孙衍刚、姚海珊、徐春、李澄宇研究组、小鼠脑图谱平台团队、华中科技大学龚辉团队的帮助。该工作获得科技部、基金委、中国科学院、上海市、临港实验室的资助。

图1 神经元树突和轴突形态的完整重构。(A)fMOST原始图像和单神经元重构结果。(B)重构的前额叶皮层神经元(n=1920)的树突和轴突。(C)重构神经元胞体在前额叶皮层亚区的空间分布。

图2 前额叶皮层投射神经元的树突形态类型。(A)24个典型锥体神经元的树突类型。(B)L2/3非典型锥体神经元的树突类型、L4棘星状神经元的树突形态和L6非典型锥体神经元的树突类型。

图3 典型锥体神经元的树突形态、轴突投射和电生理性质的关系。(A)典型锥体神经元树突类型与轴突投射类型的对应关系。(B)逆行标记和膜片钳记录示意图。(C)在注入不同强度的电流时,SCm投射和PCG投射神经元的动作电位发放。

图4 基于树突和轴突形态构建和分析前额叶皮层联接网络。(A)计算两个神经元之间潜在联接的示意图。(B)前额叶皮层不同类型神经元之间的联接网络。(C)同一个“皮层柱”内不同类型神经元的联接模式。(D)神经元类型之间联接对称性的分析和结果示意图。
附件下载: